Documento Controlado
Elaborado por: Rodrigo Andrioli
Aprovado por: Greidson Lima
Versão 01 Data: 26/04/2022
1 – Referências
Manual da Qualidade
ISO 9001:2015
2 – Objetivo do Processo
O processo tem como objetivo realizar a prospecção de clientes, prestar atendimento aos clientes de carteira, desenvolver novos negócios com clientes existentes e, por fim, realizar processo de pós-venda.
3 – Entradas do Processo
a) Informações de contato;
b) Cadastro de clientes;
c) Solicitações de clientes;
d) Pessoas;
e) Infraestrutura.
4 – Processo Comercial
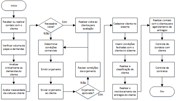
4.1 – Fluxo do Processo Comercial

4.2 – Descrição do Processo Comercial
O Processo Comercial tem início com a realização do contato com o cliente, seja ele realizado pela empresa ou através do recebimento do contato por parte do cliente. Essa comunicação pode se dar através de telefone, WhatsApp ou e-mail. No contato com o cliente devem ser verificadas as condições principais para prestação de serviço, conforme abaixo:
Avaliações para prestação de serviço:
– Verificar possibilidade de atendimento;
– Verificar volume de peças do cliente;
– Verificar demanda do cliente ao longo do tempo;
Após a análise crítica das demandas do cliente, deve ser avaliada a necessidade de realização de visitas no cliente de acordo com a característica do mesmo. Caso necessário, deve-se realizar a visita ao cliente para avaliação das condições. Caso não seja necessária a visita ou após a realização da visita, devem ser estabelecidas as condições comerciais para o cliente realizar a emissão do orçamento e enviá-lo ao cliente.
Em seguida deve ser feito o acompanhamento do orçamento quanto a sua aprovação. A aprovação do orçamento pode ocorrer através do contato do cliente via e-mail, WhatsApp ou pelo envio das peças após as condições comerciais estabelecidas. Caso o cliente não aprove o orçamento, devem ser verificadas possíveis alterações nas condições de prestação de serviço e realizar negociação com o cliente. Caso não sejam possíveis as alterações, o processo se encerra. Nos casos em que os orçamentos são aprovados, deve ser realizado o cadastro do cliente no sistema bem como sua classificação. Além disso, devem ser inseridas no sistema as condições comerciais estabelecidas no orçamento.
Após a finalização desse processo o Comercial deve realizar o monitoramento das entregas do cliente e caso a entrega não seja especificada na aprovação do orçamento, deve ser realizado contato com o cliente para alinhamento e definição do envio dos itens, encerrando o processo.
5 – Controles Comerciais
Para suporte ao Processo Comercial são realizados controles sobre algumas atividades, conforme especificados abaixo:
– Controle de Contatos com o Cliente: O controle é realizado através do Sistema ASANA e tem como objetivo o monitoramento e controle das demandas de contato com clientes para acompanhamento de propostas e verificação de entregas.
– Controle de Contratos: O controle é realizado através do Sistema ASANA e tem como objetivo manter os registros de contratos firmados com clientes com as especificações da prestação de serviço.
– Controle de Entregas: O controle é realizado através do Sistema ASANA e tem como objetivo o monitoramento das entregas realizadas pelos clientes, cujo orçamento já está validado.
– Controle de Follow Up: O controle é realizado através do Sistema ASANA e tem como objetivo o monitoramento das propostas emitidas aos clientes que ainda não se teve retorno. Neste controle devem ser registrados os orçamentos fechados e declinados.
6 – Observações do Processo
– Os apontamentos devem ser registrados e ficam disponíveis para consulta no Sistema ASANA.
7 – Abordagem de Riscos do Processo
A abordagem de riscos do Processo Comercial é realizada conforme MGR-MANUAL DE GERENCIAMENTO DE RISCO e registrada através do Sistema BitQualy.
8 – Saídas do Processo
a) Orçamentos;
b) Clientes cadastrados no sistema;
c) Demandas internas;
d) Follow Up de propostas.
9 – Indicadores de Performance
Os indicadores do processo são definidos no Sistema BitQualy.
10 – Informação Documentada
|
Identificação
|
Armazenamento
|
Proteção
|
Recuperação
|
Retenção
|
Disposição
|
| MGR-Manual de Gerenciamento de Risco |
Sistema |
Banco de Dados |
Data |
3 Anos |
N/A |
| Cadastro de Cliente |
Sistema |
Back Up |
Nome |
Indeterminada |
N/A |
| Orçamentos |
Pasta na Rede |
Back Up |
Nome do Cliente e Data |
Indeterminada |
N/A |
11 – Controle de Alterações
O controle de alterações é realizado através do Sistema BitQualy.